线上配资知识网 美国启动1.13万亿元关税退款,乐心医疗、浙江鼎力、汉桑科技等多家中国上市公司已开始申请

美国东部时间4月20日线上配资知识网,美国海关与边境保护局(CBP)关税退款系统正式上线,数千家企业已提交申请。此次退款源于美国最高法院今年2月裁定,美总统特朗普自2025年起依据《国际紧急经济权力法》征收的大规模关税违法,涉及金额约1660亿美元(约合1.13万亿元人民币),覆盖33万家进口企业,这是美国历史上规模最大的关税退还行动。
截至4月14日,已有5.65万家进口商完成系统注册,可退金额含利息共计1270亿美元。其中29亿美元关税对应的报关单需人工审核,CBP官员坦言,这将加重工作负荷,分流贸易运营与执法人力。
海关与边境保护局为此推出名为“报关集中管理与处理系统”的电子退款平台,以集中批量处理替代原有逐笔申请模式,分阶段向进口商发放退款。
第一阶段将优先处理手续较为简单的近期报关单,重点覆盖最终关税尚未核算完成及近期刚完成清算的案件,更复杂情形留待后续处理。退款通常在申请被接受后的60至90天内发放,附带相应利息,涉及审查的案件周期可能延长。

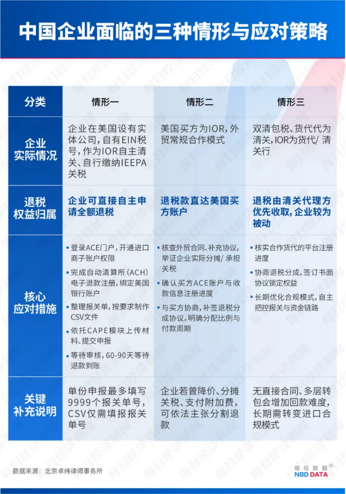
那么,谁能申请退税?根据文件,登记进口商(IOR,法定进口责任主体)或代表进口商代为缴纳关税的报关行可申请退税。对于中国出口企业而言,能否申请退税主要取决于企业出口的具体形式。
结合中国企业的主流出口模式,北京卓纬律师事务所合伙人彭汉英表示,可能有以下三种情形可以申请退税。
一、中国企业美国自有实体、自身为IOR;
二、美国买方为IOR(常规外贸模式);
三、双清包税/货代清关模式。
第一种情形下,中国企业可直接自主申请退税。后两种情形下,中国企业可依据合同约定进行主张。

王历律师也强调,此次退税的法定申请主体之一是IOR。这就导致了一个核心痛点:在DDP模式下,IOR通常是美国买方、美国关联公司或承担清关义务的物流服务商,中国出口商一般不直接出现在报关单上,因而无法直接向CBP申请退税。
“在DDP条款下,中国出口商可依据合同约定向IOR主张返还。如果中国出口商与美国买方或物流服务商之间的合同明确约定出口商承担关税成本,且IOR实际收到退税款项后,出口商可要求IOR将退税款项转付。此种路径高度依赖于合同约定的明确性和IOR的配合意愿。”王历表示。
截至目前,多家A股上市公司已启动关税退款相关工作:
乐心医疗(300562)表示,公司已经在申请相关退税。
浙江鼎力(603338)表示,公司美国子公司已启动相应程序。
汉桑科技(301491)表示,关于关税退税事宜,公司一直密切关注相关动态,公司的美国子公司已提交相关申请。
华宝新能(301327)表示,针对本次美国关税退款政策,公司已成立专项工作组,正在全面梳理符合条件的历史交易数据,积极准备申报材料。如满足退税条件,公司将依规及时办理申请。
格力博(301260)表示,公司目前正积极准备退税申请资料,稳步推进相关工作。
创源股份(300703)表示,关于美国关税返还事项,公司已注意到相关市场信息。本次关税返还政策面向美国进口商,涉及主体资格、贸易条款、合同约定等多重因素,目前尚无明确结论。公司正在梳理相关业务情况并与合作方沟通。
大叶股份(300879)作为受到直接影响的出口企业,相关工作人员向每经记者表示,公司在美国设有子公司,作为美国客户的进口方,该子公司可以直接参与退税环节。公司肯定会根据相应的法律法规与律师商量,随后采取实质性的退税措施。
作为汽车零部件出海代表性企业,保隆科技(603197)向记者透露了公司的最新应对措施与业务现状。公司证券部相关人士表示,由于退税是一项最新的政策安排,公司目前尚未就具体能落实的退税金额进行明确统计,预计还需要一到两个月的时间来进行评估和测算。该人士介绍,保隆科技在美国既有子公司等运营实体,也有工厂产能,但美国业务的绝大部分仍是从国内出口,因此在过去一年中面临了较大的关税增长压力。值得注意的是,保隆科技在此过程中展现出了较强的成本转嫁能力。“凭借对应出口美国的产品在全球占据的前二或前三的领先市占率,公司具有较强的抗风险能力和议价能力。在过去的周期中,绝大多数的关税成本已成功传导给海外客户,由客户承担大部分,公司仅承担小部分。”不过,公司方面强调了美国关税政策的“多变性”,称今年美国关税政策仍有诸多新增与调整事项,例如本月针对原232条款中钢、铝、铜关税出台了更为严格的限定。公司工作人员认为,在实际的业务开展中,更为重要的是市场地位和议价能力。
赛轮轮胎(601058)证券部人士也向记者表示,公司在美国设有负责相关进口业务的销售子公司,目前具体的退税由财务部门跟进处理,尚未实际收到退款。
不过,对于对美出口占比低、且采用FOB(Free On Board,离岸价)条款合作的企业而言,此次美国关税退款,对其经营的影响相对有限。
例如,成都市萨尼医疗器械有限公司(以下简称萨尼医疗)是国内少数能够自主设计并生产镍钛根管锉的企业之一。其主要从事口腔医疗器械及相关耗材的生产与销售,业务覆盖海内外市场,但对美出口占比相对有限。
萨尼医疗法定代表人何春霞在接受每经记者采访时表示:“我们公司所有出口美国的货物,关税都是由美国客户缴纳,我们不承担这部分成本。”针对当前美国启动关税退款政策,何春霞坦言,公司暂未感受到直接或间接利好。“不过这两天也会再和驻美同事沟通,进一步确认具体情况。”
然而,退税之路并非一片坦途。
信和汇联研究员、英国肯特大学商学院副教授兼博导田堃向每经记者指出,此次退款只退给美国进口商,而不直接补偿外国出口商或者美国消费者,这种安排在法律上符合美国海关税制逻辑。现实中,关税成本通常在进口商、出口商、零售商及消费者之间分摊,因此退款并不自动等于“损失被完整修复”。
田堃认为,对于中国或其他国家企业而言,更现实的维权通道,是依据合同条款,通过商业谈判、仲裁或诉讼去追索。
为了防范美国关税政策长期存在的不确定性,企业对于长期贸易合同必须提前布局,王历律师提出多项关键的合同设计建议。

商务部4月23日下午举行例行新闻发布会,针对美国海关与边境保护局在20日开始相关关税的退款工作,商务部发言人何咏前表示,中方一贯反对任何形式的单边加征关税措施,美方对等关税、芬太尼关税等单边措施,既违反国际经贸规则,也违反美国国内法,危害全球经贸秩序,不符合各方利益。
何咏前表示,美方退税举措是在纠正错误道路上的有益一步。需要说明的是,这些关税由美海关向美进口商直接收取,并最终由美消费者承担。建议中国出口企业结合自身实际,积极与有关利益相关方沟通,维护自身合法正当权益。
编辑|程鹏 杜波 杜恒峰
校对|陈柯名

每日经济新闻线上配资知识网综合自央视新闻、每经app(记者:郑雨航 高涵 赵李南)、公开信息
每日经济新闻
鸿岳资本提示:文章来自网络,不代表本站观点。
- 上一篇:正规杠杆炒股官网 人形机器人也能上保险:覆盖设备损失与第三方责任,行业风险保障体系逐步成熟
- 下一篇:没有了



